Статусы заказов
Каждый заказ проходит через цепочку статусов от создания до доставки (или отмены). Понимание статусов необходимо для корректной обработки заказов.
Статусы возвращаются API в разном регистре. При сравнении используйте регистронезависимое сравнение!
// Неправильно
if (order.status === "ready for shipment") { ... }
// Правильно
if (order.status.toLowerCase() === "ready for shipment") { ... }
Примеры разного регистра в одном API: new, confirmed, in delivery (lowercase) vs Ready for shipment, Shipped to WH, Not delivered (Mixed case). Полная таблица регистров — в справочнике ниже.
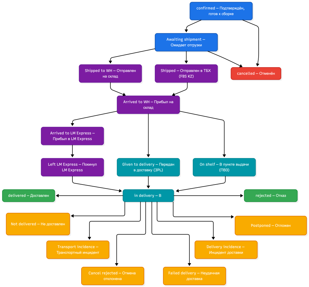
Схема переходов статусов FBS

Ограничения по типам интеграции
| Тип интеграции | Доступные статусы для установки партнёром |
| FBS RU |
canceled, returned
|
| FBS KZ |
canceled, ready_for_shipment, shipped
|
Остальные статусы устанавливаются автоматически системой Lamoda при продвижении заказа по цепочке доставки.
Полный справочник статусов заказов FBS
Основной поток
| Статус (API) | Название | Описание |
new
|
Новый | Заказ создан, ожидает подтверждения |
new to be confirmed
|
Ожидает подтверждения | Заказ ожидает подтверждения партнёром |
confirmed
|
Подтверждён | Заказ подтверждён, готов к сборке |
Awaiting shipment
|
Ожидает отгрузки | Заказ собран, ожидает включения в отгрузку. Появляется после сборки, перед формированием shipment |
Ready for shipment
|
Готов к отгрузке | Заказ включён в отгрузку и готов к передаче курьеру |
Логистика
| Статус (API) | Название | Описание |
Shipped to WH
|
Отправлен на склад | Заказ передан в транспортную компанию, в пути на сортировочный склад Lamoda |
Shipped
|
Отправлен | Заказ отправлен в товарно-багажный хаб. Используется в FBS KZ при смене статуса через API партнёром |
Arrived to WH
|
Прибыл на склад | Заказ прибыл на сортировочный склад Lamoda |
shipped to LME
|
В пути к LM Express | Заказ отправлен на транзитный склад службы доставки Lamoda Express |
Arrived to LM Express
|
Прибыл в LM Express | Заказ прибыл на транзитный склад доставки |
Left LM Express
|
Покинул LM Express | Заказ отправлен с транзитного склада к точке доставки |
Given to delivery
|
Передан в доставку | Заказ передан в стороннюю службу доставки (3PL) |
On shelf
|
В пункте выдачи | Заказ готов к выдаче в ПВЗ или магазине |
in delivery
|
В доставке | Заказ у курьера, доставляется клиенту |
Финальные статусы
| Статус (API) | Название | Описание |
delivered
|
Доставлен | Заказ доставлен клиенту |
rejected
|
Отказ клиента | Клиент отказался от заказа при доставке |
Sent back to partner
|
Возврат партнёру | Товар отправлен обратно партнёру |
cancelled
|
Отменён | Заказ отменён партнёром или клиентом. Возможна отмена на любом этапе до доставки |
Проблемные и промежуточные статусы
Эти статусы возникают при нештатных ситуациях в процессе доставки. Заказ может вернуться в нормальный поток или перейти в терминальное состояние.
| Статус (API) | Название | Описание |
Postponed
|
Отложен | Доставка отложена по запросу клиента или из-за превышения сроков. Заказ может вернуться в нормальный поток |
Delivery incidence
|
Инцидент доставки |
Клиент недоступен (CLIENT_UNREACHABLE). Курьер не смог связаться с клиентом для доставки
|
Not delivered
|
Не доставлен | Доставка не удалась: клиент отсутствовал, заказ утерян или зона доставки недоступна |
Transport incidence
|
Транспортный инцидент |
Просрочка доставки (DELIVERY_OVERDUE). Заказ не доставлен вовремя, возвращается
|
Failed delivery
|
Неудачная доставка |
Превышен лимит хранения (STORAGE_LIMIT_EXCEEDED) или исчерпаны попытки доставки (DELIVERY_ATTEMPTS_EXCEEDED)
|
Cancel rejected
|
Отмена отклонена |
Попытка отмены отклонена: клиент запросил отмену на этапе, когда доставку нельзя отменить, или иная причина (OTHER)
|
Возвратные статусы (deprecated)
Возвратные статусы больше не будут передаваться через методы заказов. Используйте новый API возвратов:
/api/v2/fbs/return-*Подробнее: Возвраты FBS · Типы и статусы возвратов (включая маппинг deprecated-статусов v1 → v2)
Справочник регистров
Для интеграции критично знать точный регистр каждого статуса в API. Ниже — полная таблица:
| Статус (точный регистр API) | Формат |
new
|
lowercase |
new to be confirmed
|
lowercase |
confirmed
|
lowercase |
Awaiting shipment
|
Capitalized |
Ready for shipment
|
Capitalized |
Shipped to WH
|
Mixed (WH uppercase) |
Shipped
|
Capitalized |
Arrived to WH
|
Mixed (WH uppercase) |
shipped to LME
|
lowercase (LME uppercase) |
Arrived to LM Express
|
Capitalized |
Left LM Express
|
Capitalized |
Given to delivery
|
Capitalized |
On shelf
|
Capitalized |
in delivery
|
lowercase |
delivered
|
lowercase |
rejected
|
lowercase |
Not delivered
|
Capitalized |
Transport incidence
|
Capitalized |
Failed delivery
|
Capitalized |
Cancel rejected
|
Capitalized |
Postponed
|
Capitalized |
Delivery incidence
|
Capitalized |
Sent back to partner
|
Capitalized |
cancelled
|
lowercase |
Статусы товаров (items)
Статусы товаров могут отличаться от статуса заказа. Например, при частичном выкупе один товар может быть Delivered, а другой — Not bought.
| Статус | Описание |
confirmed
|
Товар подтверждён к сборке |
Delivered
|
Товар доставлен и выкуплен |
Not bought
|
Клиент отказался от товара |
Sent back to partner
|
Товар отправлен партнёру |
cancelled
|
Товар отменён |
Получение статусов
Через API (polling)
GET /api/v1/orders?filter=status=confirmed
GET /api/v1/orders/{orderNr}/statuses
Через Webhooks (рекомендуется)
Настройте webhook statusChanged для получения обновлений в реальном времени. Примеры payload и алгоритм обработки: Примеры нотификаций.
Действия по статусам
| Статус | Действие партнёра |
new to be confirmed
|
→ Подтвердить заказ или отменить |
confirmed
|
→ Начать сборку заказа |
Awaiting shipment
|
→ Включить заказ в отгрузку |
Ready for shipment
|
→ Передать курьеру |
delivered
|
→ Заказ успешно завершён |
rejected / Not delivered
|
→ Готовиться к приёму возврата |
Postponed / Delivery incidence
|
→ Ожидать, заказ может вернуться в нормальный поток |
Failed delivery / Transport incidence
|
→ Готовиться к приёму возврата |
cancelled
|
→ Прекратить обработку заказа |
Sent back to partner
|
→ Принять возвращённый товар |
См. также
Помогла эта информация?
Спасибо за отзыв