Lamoda B2B Platform отправляет нотификации при изменении статуса заказа и товара. В нотификации всегда передается полная информация о заказе со всеми товарами — данные клиента, данные о доставке, данные о товарах в заказе и и статусы каждого товара. Даже если в заказе изменен статус только одного товара, в нотификации будет передан текущий статус заказа и все товары. Структура нотификации представлена в таблице ниже.
Нотификации отправляются по следующим типам событий:
- Изменение статуса заказа ("type": "statusChanged"). инфоотправляются только в случае изменения статуса заказа. В случае, если изменение статуса товара не повлекло изменение статуса заказа, — например, товар, невыкупленный клиентом, возвращен на склад, а сам заказ доставлен, — отправки нотификации об изменении статуса заказа не будет и дата последнего обновления статуса заказа останется без изменений.
- Изменение статуса товара ("type": "itemStatusChanged"). Нотификации отправляются в случае изменения статуса товара в заказе.
Схема переходов статусов заказов:

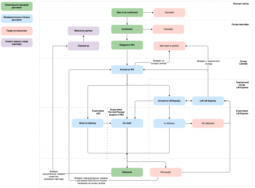
Схема переходов статусов товаров:

Пример изменения статусов заказов и товаров по сценарию частичного выкупа.
Условия: в заказе два товара, доставка LME.
| Описание | Статус заказа | Статус товара | |
| Товар 1 | Товар 2 | ||
| Заказ создан и ожидает подтверждения | New to be confirmed | New to be confirmed | New to be confirmed |
| Заказ подтвержден: провалидирован адрес, установлена дата и интервал доставки | Confirmed | Confirmed | Confirmed |
| Заказ упакован и готов к отгрузке со склада | Ready for shipment | Ready for shipment | Ready for shipment |
| Заказ отгружен с основного склада | Shipped | Shipped | Shipped |
| Заказ прибыл на транзитный склад | Arrived to LME | Arrived to LME | Arrived to LME |
| Заказ отправлен с транзитного склада | Left LME | Left LME | Left LME |
| Заказ передан в доставку | In delivery | In delivery | In delivery |
| Заказ доставлен. Один товар выкуплен, от второго товара отказались | Delivered | Not bought | Delivered |
| Невыкупленный товар отправлен на транзитный склад | Delivered | Arrived to LME | Delivered |
| Товар отправлен с транзитного склада | Delivered | Left LME | Delivered |
| Товар вернулся на склад партнера | Delivered | Returned | Delivered |
Структура тела нотификации одинакова как для нотификаций по изменению статуса заказа, так и по изменению статуса товара.
В теле каждой нотификации присутствует порядковый номер изменения - sequenceNumber. Это значение независимо для каждого типа нотификаций и имеет свою последовательность нумерации. При каждом обновлении статусов товаров меняется sequenceNumberв теле нотификации типа "itemStatusChange", в то время как при каждом обновлении статусов заказов меняется sequenceNumberв теле нотификации типа "statusChanged". Порядковый номер sequenceNumberу величивается с каждым последующим изменением статуса, то есть меняется с "1" на "2", с "2" на "3" и тд.
Помогла эта информация?
Спасибо за отзыв