Статусы поставок FBO
Поставка FBO (Fulfillment by Operator) проходит несколько статусов — от создания до закрытия после проверки качества. Документация актуальна для workflow fulfilment_fbo.
new to be confirmed (заказ сразу попадает в confirmed), по-другому маппятся логистические статусы (Arrived to LM Express), и не игнорируются претензионные статусы (Claimed, Claimed ok, Claimed defective, Claimed used).
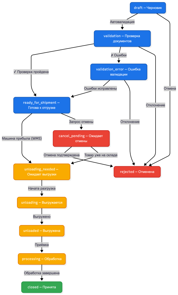
Схема переходов статусов

Описание статусов
| Статус в API | Статус в интерфейсе | Тип | Описание |
draft
|
Черновик | Начальный | Поставка создана. После создания автоматически запускается валидация. Можно отменить. |
validation
|
Проверка документов | Транзитный | Идёт проверка данных поставки: товары, цены, документы, активность категорий. Можно отменить. |
validation_error
|
Ошибка валидации | Возвратный | Обнаружены ошибки при проверке. Можно исправить и повторить или отменить. |
ready_for_shipment
|
Готова к отгрузке | Ожидание | Проверка пройдена. Можно везти товары на склад. Можно запросить отмену. |
cancel_pending
|
Ожидает отмены | Транзитный |
Запрошена отмена. Если товар уже прибыл на склад, поставка перейдёт в unloading_needed вместо rejected.
|
unloading_needed
|
Ожидает выгрузки | Складской | Машина прибыла на склад, ожидает начала разгрузки. Статус устанавливается складской системой (WMS). |
unloading
|
Выгружается | Складской | Идёт физическая разгрузка товаров. |
unloaded
|
Выгружена | Складской | Товары выгружены, ожидают начала обработки. |
processing
|
Обработка | Складской | Идёт приёмка, пересчёт и контроль качества товаров. |
closed
|
Принята | Терминальный ✅ | Терминальный статус. Поставка полностью обработана. Товары зачислены на сток. |
rejected
|
Отменена | Терминальный ❌ | Терминальный статус. Поставка отклонена или отменена. |
Таблица переходов
Полная карта допустимых переходов между статусами.
| Из статуса | В статус | Триггер | Источник |
— (создание)
|
draft
|
Создание поставки через API или ЛК | Система |
draft
|
validation
|
Автоматически после создания (автовалидация) | Система |
validation
|
validation_error
|
Обнаружены ошибки при проверке | Система |
validation
|
ready_for_shipment
|
Проверка пройдена успешно | Система |
validation_error
|
ready_for_shipment
|
Ошибки исправлены, повторная проверка пройдена | Система |
ready_for_shipment
|
unloading_needed
|
Машина прибыла на склад | WMS (Kafka) |
cancel_pending
|
unloading_needed
|
Товар прибыл на склад до завершения отмены | Система |
unloading_needed
|
unloading
|
Начата разгрузка | WMS (Kafka) |
unloading
|
unloaded
|
Товары выгружены | WMS (Kafka) |
unloaded
|
processing
|
Начата приёмка и контроль качества | WMS (Kafka) |
processing
|
closed
|
Обработка завершена, товары на стоке | WMS (Kafka) |
ready_for_shipment
|
cancel_pending
|
Запрос отмены поставки | Система |
cancel_pending
|
rejected
|
Отмена подтверждена | Система |
draft
|
rejected
|
Отмена черновика | Система |
validation
|
rejected
|
Отклонение на этапе валидации | Система |
validation_error
|
rejected
|
Отклонение при ошибке валидации | Система |
Доступные действия по статусам
| Статус | Можно отклонить (API) | Кто управляет переходом |
draft
|
Да | Система (автовалидация) |
validation
|
Да | Система |
validation_error
|
Да | Партнёр (исправление ошибок) |
ready_for_shipment
|
Да | Партнёр / WMS |
cancel_pending
|
— | Система / WMS |
unloading_needed
|
Нет | WMS (Kafka) |
unloading
|
Нет | WMS (Kafka) |
unloaded
|
Нет | WMS (Kafka) |
processing
|
Нет | WMS (Kafka) |
closed
|
— | Терминальный |
rejected
|
— | Терминальный |
- Ручного подтверждения (
confirm) в FBO-workflow нет — поставка автоматически уходит на валидацию после создания. - Складские статусы (
unloading_needed→closed) устанавливаются складской системой WMS и не могут быть изменены партнёром. - Если отмена запрошена (
cancel_pending), но товар уже прибыл на склад — поставка перейдёт вunloading_needed, а не вrejected.
Получение статуса поставки
1. Через REST API — детали поставки
GET /api/v1/shipments/fulfilment/{code}
Authorization: Bearer YOUR_TOKEN
Ответ содержит поле status с текущим статусом.
2. Через REST API — история статусов
GET /api/v1/shipments/fulfilment/{code}/statuses
Authorization: Bearer YOUR_TOKEN
Параметры:
with_related_shipments—0или1. Если1, вернёт статусы связанных версий поставки.
Пример ответа:
[
{
"id": 2562111603,
"statusName": "draft",
"createdAt": "2025-10-13 00:45:43",
"userName": null
},
{
"id": 2562111604,
"statusName": "validation",
"createdAt": "2025-10-13 01:00:00",
"userName": null
},
{
"id": 2562111605,
"statusName": "ready_for_shipment",
"createdAt": "2025-10-13 02:15:22",
"userName": null
}
]
3. Через Seller Gateway (JSON-RPC)
POST /v1/shipments-fulfilment.list
POST /v1/shipments-fulfilment.get
Возвращают ту же структуру с полем status.
4. Через вебхуки
Нотификация fulfilmentShipmentStatusChanged отправляется при каждой смене статуса поставки. Подробнее — Настройка вебхуков.
Отклонение поставки через API
Единственное действие, доступное партнёру через API — отклонение поставки. Партнёр отправляет запрос с type: "reject", а система сама определяет переход: если поставка в ready_for_shipment, она сначала перейдёт в cancel_pending; из остальных статусов — сразу в rejected. После перехода в складские статусы (unloading_needed и далее) отмена через API невозможна.
REST API
POST /api/v1/shipments/fulfilment/{code}/events
Authorization: Bearer YOUR_TOKEN
Content-Type: application/json
{
"type": "reject",
"rejectReasonId": "actuality"
}
Seller Gateway (JSON-RPC)
POST /v1/shipments-fulfilment.update-events
{
"id": "SHIP-CODE",
"type": "reject",
"rejectReasonId": "actuality"
}
Допустимые причины отклонения
| rejectReasonId | Описание |
duplicated
|
Дубликат поставки |
actuality
|
Поставка неактуальна |
docs
|
Проблемы с документами |
date
|
Неподходящая дата |
size
|
Размер поставки не подходит |
Типичные сценарии
Успешная поставка (happy path)
Поставка с ошибками валидации
Отмена поставки до отгрузки
Отмена не удалась — товар уже приехал
Полная сводка API-эндпоинтов для FBO-поставок
| Действие | REST API (B2B Platform) | JSON-RPC (Seller Gateway) |
| Создать поставку |
POST /api/v1/shipments/fulfilment
|
— |
| Список поставок |
GET /api/v1/shipments/fulfilment
|
POST /v1/shipments-fulfilment.list
|
| Детали поставки |
GET /api/v1/shipments/fulfilment/{code}
|
POST /v1/shipments-fulfilment.get
|
| Товары поставки |
GET /api/v1/shipments/fulfilment/{code}/items
|
POST /v1/shipments-fulfilment-items.list
|
| История статусов |
GET /api/v1/shipments/fulfilment/{code}/statuses
|
POST /v1/shipments-fulfilment-statuses.list
|
| Отклонить поставку |
POST /api/v1/shipments/fulfilment/{code}/events
|
POST /v1/shipments-fulfilment.update-events
|
См. также
Помогла эта информация?
Спасибо за отзыв