Статусы FBO
Поставка FBO (Fulfillment by Operator) проходит несколько статусов — от создания до закрытия после проверки качества. Документация актуальна для workflow fulfilment_fbo.
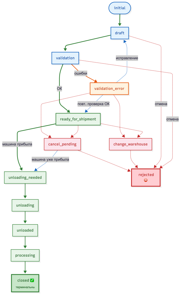
Схема переходов статусов FBO

Описание статусов
| Статус в API | Статус в интерфейсе | Описание |
draft
|
Черновик | Поставка создана и ожидает отправки на валидацию. Можно редактировать, менять склад, отменять. |
validation
|
Проверка документов | Идёт проверка данных поставки (товары, цены, документы). Можно отменить. |
validation_error
|
Ошибка валидации | Обнаружены ошибки при проверке. Можно исправить и повторить, сменить склад или отменить. |
ready_for_shipment
|
Готова к отгрузке | Проверка пройдена. Можно везти товары на склад. Можно сменить склад или отменить. |
cancel_pending
|
Ожидает отмены |
Запрошена отмена поставки. После подтверждения перейдёт в rejected.
|
change_warehouse
|
Смена склада | Происходит смена целевого склада. |
unloading_needed
|
Ожидает выгрузки | Машина прибыла на склад, ожидает начала разгрузки. |
unloading
|
Выгружается | Идёт физическая разгрузка товаров. |
unloaded
|
Выгружена | Товары выгружены, ожидают начала обработки. |
processing
|
Обработка | Идёт приёмка, пересчёт и контроль качества товаров. |
closed
|
Принята | Терминальный статус. Поставка полностью обработана. Товары на стоке. |
rejected
|
Отменена | Терминальный статус. Поставка отклонена или отменена. |
Доступные действия по статусам
| Статус | Можно отменить | Можно сменить склад | Следующий статус |
draft
|
Да | Да |
validation или rejected
|
validation
|
Да | Нет |
ready_for_shipment, validation_error или rejected
|
validation_error
|
Да | Да |
ready_for_shipment, change_warehouse или rejected
|
ready_for_shipment
|
Да | Да |
unloading_needed, cancel_pending или change_warehouse
|
cancel_pending
|
— | Нет |
rejected или unloading_needed
|
change_warehouse
|
Нет | — |
rejected
|
unloading_needed
|
Нет | Нет |
unloading
|
unloading
|
Нет | Нет |
unloaded
|
unloaded
|
Нет | Нет |
processing
|
processing
|
Нет | Нет |
closed
|
closed
|
— | — | Терминальный |
rejected
|
— | — | Терминальный |
Жизненный цикл поставки
| Этап | Действие | Статус |
| 1 | Партнёр создаёт поставку через API |
draft
|
| 2 | Поставка отправляется на проверку |
validation
|
| 3а | Проверка пройдена успешно |
ready_for_shipment
|
| 3б | Обнаружены ошибки |
validation_error
|
| 4 | Машина прибыла на склад |
unloading_needed
|
| 5 | Начата разгрузка |
unloading
|
| 6 | Товары выгружены |
unloaded
|
| 7 | Приёмка и контроль качества |
processing
|
| 8 | Поставка принята, товары на стоке |
closed
|
Получение статуса поставки
1. Через API — детали поставки
GET /api/v1/shipments/fulfilment/{code}
Authorization: Bearer YOUR_TOKEN
Ответ содержит поле status с текущим статусом.
2. Через API — история статусов
GET /api/v1/shipments/fulfilment/{code}/statuses
Authorization: Bearer YOUR_TOKEN
Параметры:
with_related_shipments—0или1. Если1, вернёт статусы связанных версий поставки.
Пример ответа:
[
{
"id": 2562111603,
"statusName": "draft",
"createdAt": "2025-10-13 00:45:43",
"userName": null
},
{
"id": 2562111604,
"statusName": "validation",
"createdAt": "2025-10-13 01:00:00",
"userName": null
},
{
"id": 2562111605,
"statusName": "ready_for_shipment",
"createdAt": "2025-10-13 02:15:22",
"userName": null
}
]
3. Через вебхуки
Настройте уведомления для автоматического получения изменений статуса. См. Настройка вебхуков.
Причины отклонения поставки
Поставка может быть отклонена (rejected) по следующим причинам:
- Расхождение цен в документах и в информационной системе
- Расхождение количества товаров
- Некорректные данные по SKU/EAN
- Отсутствие обязательных документов
- Невалидные коды маркировки
- Неизвестные артикулы (товары не созданы в системе)
Что делать при отклонении?
- Проверьте причину через GET GET /api/v1/shipments/fulfilment/{code}
- Исправьте данные
- Создайте новую поставку с корректными данными (можно использовать тот же
id)
Статусы товаров в поставке
Каждый товар (SKU) в поставке имеет свои счётчики, которые обновляются в процессе приёмки:
GET /api/v1/shipments/fulfilment/{code}/items
{
"items": [
{
"sku": "SELLERSK082",
"ean": "4615211329251",
"quantity": 10, // Заявлено в поставке
"receipt": 10, // Принято на склад
"accepted": 9, // Прошло контроль качества
"surplus": 0, // Излишки (сверх заявленного)
"missing": 0, // Недостача
"damaged": 1 // Брак (выявлен на контроле качества)
}
]
}
Нотификации о смене статуса
При изменении статуса поставки система отправляет webhook-уведомление. Убедитесь, что ваша интеграция корректно обрабатывает все статусы.
Рекомендуется настроить алерты на ключевые переходы:
validation_error— требуется исправление данныхready_for_shipment— можно везти на складprocessing→closed— товары доступны для продажи
См. также
Помогла эта информация?
Спасибо за отзыв