Содержание статьи
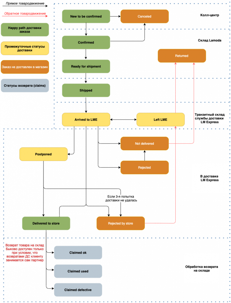
Статусы заказов
Переходы статусов заказов с доставкой в магазин визуализированы на рисунке:

Описание каждого статуса приведено в справочнике статусов заказов fulfilment.
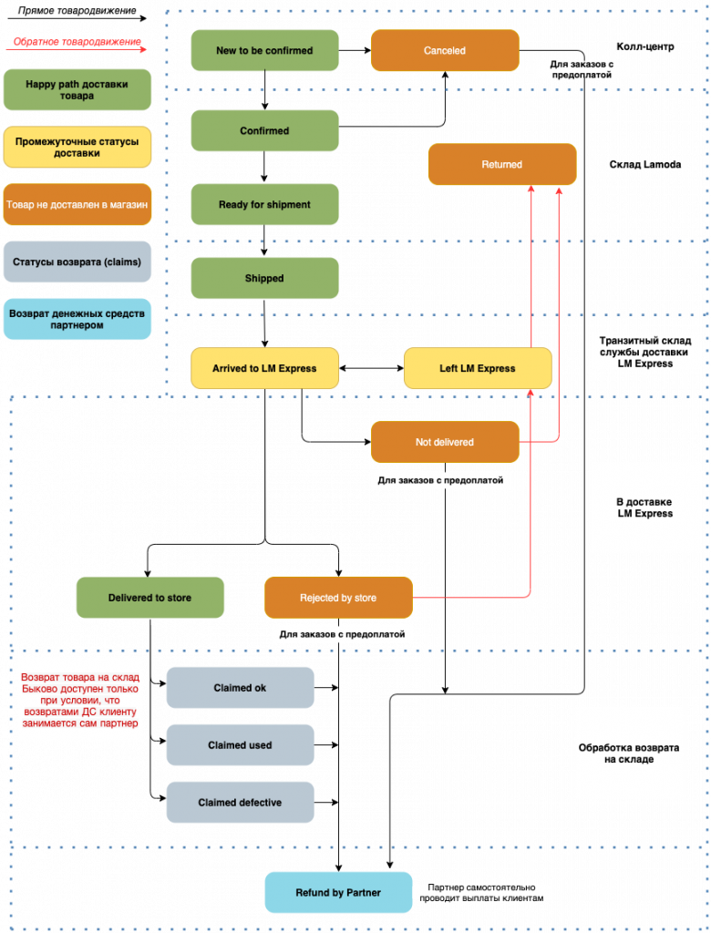
Статусы товаров
Переходы статусов товаров с доставкой в магазин визуализированы на рисунке:

Описание каждого статуса приведено в справочнике статусов товаров Fulfilment.
Помогла эта информация?
Спасибо за отзыв
0/1000
Отправить