Содержание статьи
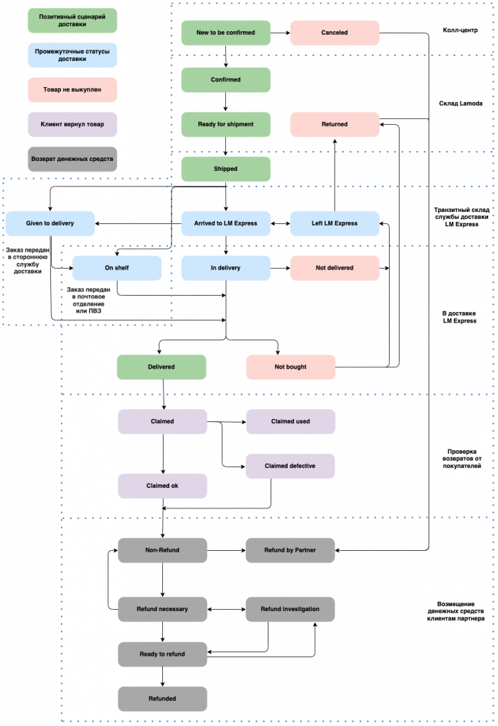
Переходы статусов товаров представлены на рисунке:


Статус товара партнер получает в API-нотификациях от Lamoda B2B Platform. Для заказов с методом доставки с примеркой статус заказа и статусы товаров могут не совпадать.
В интерфейсе статус товара отображается в таблице Товары, колонка Статус.
В таблице ниже даны пояснения по статусам товаров:
| Статус в обмене | Статус в интерфейсе | Описание |
| New to be confirmed | Ожидает подтверждения | Получен новый неподтвержденный заказ |
| Confirmed | Собирается на складе | Передан на сборку на склад |
| Ready for shipment | Готов к отгрузке | Упакован на складе |
| Shipped | Отгружен со склада | Отгружен со склада |
| Given to delivery | Передан в службу доставки | Передан в стороннюю службу доставки (3PL) |
| On shelf | Прибыл в пункт выдачи заказов | Заказ прибыл в конечный пункт назначения (например, отделение Почты России или пункт самовывоза) |
| Arrived to LM Express | Прибыл на склад LM Express | Прибыл на транзитный склад LM Express. Статус одинаковый как для прямого, как и для обратного товародвижения |
| Left LM Express | Отправлен из склада LM Express | Отправлен из склада LM Express. Статус одинаковый как для прямого, как и для обратного товародвижения |
| In delivery | В доставке | Передан Торговому Представителю LM Express в доставку |
| Delivered | Доставлен | Доставлен клиенту и выкуплен |
| Not bought | Не выкуплен | Клиент отказался от товара |
| Not delivered | Не доставлен | Не удалось доставить (например, ТП не дозвонился до клиента) |
| Canceled | Отменен |
Отменен. Возможно при отмене всего заказа партнером или при отмене позиции складом, если товар отсутствует на стоке |
| Returned | Возвращен на склад | Невыкупленные товары из заказа возвращены службой доставки и приняты на складе |
| Claimed | Поступил на склад для проверки |
Выкупленный товар из заказа возвращен клиентом на склад. Принято в службу проверки качества. Переходный статус, за которым следует результат проверки |
| Claimed ok | Принят к возврату |
Проверка товара отделом качества не выявила нарушений условий возврата, товар принят на склад. Покупателю должны быть возвращены денежные средства за товары в заказе |
| Claimed defective | Принят к возврату как брак |
Проверка товара отделом качества выявила заводской брак. Товар не пригоден к продаже. Покупателю должны быть возвращены денежные средства за товар |
| Claimed used | Не подлежит возврату как использованный | Проверка товара отделом качества показала, что товар был использован покупателем, в возврате средств отказано |
| Refund necessary | Требуется возврат денежных средств | Создается автоматически для товаров, принятых к возврату |
| Refund investigation | Сбор информации для возврата денежных средств | Требуется уточнить данные по платежу у покупателя (например, недостаточно данных для банковского перевода) |
| Ready to refund | В процессе возврата денежных средств | Документы находится в работе у бухгалтерии |
| Refunded | Денежные средства возвращены | Денежные средства переведены покупателю |
| Refund by partner | Возврат денежных средств партнером | Создается автоматически для товаров, принятых к возврату в случае, если рефанды делает сам партнер |
| Non-Refund | Не возвращен |
Присваивается товару, если он принят к возврату, но еще не возвращен, т.е. товар был признан как товар с заводским браком (Claimed defective) или принят к возврату (Claimed ok) и перешел в статус дальнейшей обработки. В некоторых случаях может быть конечным статусом. Например, если клиент заполнил online-форму для возврата, но товар так и не вернул. Или возникла ошибка на складе или ПВЗ, приняли возврат не по тому SKU |
Помогла эта информация?
Спасибо за отзыв
0/1000
Отправить