Содержание статьи
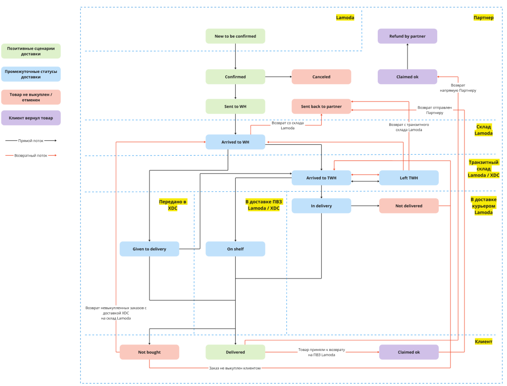
Статусы товаров партнер получает в API-нотификациях от Lamoda B2B Platform. Для заказов с методом доставки с примеркой статус заказа и статусы товаров могут не совпадать. Переходы статусов могут отличаться в зависимости от склада-назначения поставки, в рамках которой заказ с товарами был получен от партнера.
Статусы товаров, которые поступили от партнера в заказах в рамках поставки на основной склад Lamoda в Быково:

| Статус в обмене | Статус в интерфейсе | Описание |
|
New to be confirmed |
Ожидает подтверждения |
Заказ с товаром создан и ожидает подтверждения (автоматический переход в статус Confirmed) |
| Confirmed | Подтвержден | Заказ с товаром появился в Lamoda B2B Platform |
| Sent to WH | Отправлен на основной склад |
На складе Lamoda получена поставка от партнера, в которой отправлен заказ с товаром |
| Arrived to WH | Прибыл на склад Lamoda |
Товар прибыл на склад Lamoda (статус одинаковый и для прямого, и для обратного товародвижения) |
| Arrived to TWH | Прибыл на транзитный склад Lamoda / склад XDC |
Заказ с товаром прибыл на транзитный склад Lamoda / склад XDC (статус одинаковый и для прямого, и для обратного товародвижения) |
| Left TWH | Отправлен из транзитного склада Lamoda |
Заказ с товаром отправлен из транзитного склада Lamoda (статус одинаковый и для прямого, и для обратного товародвижения) |
| Delivered | Доставлен | Товар доставлен клиенту |
| Not bought | Не выкуплен |
- Клиент отказался от заказа; - Доставка не удалась (например адрес доставки оказался за пределами зоны доставки или другая причина). Заказ больше не будет доставляться и будет возвращен партнеру |
| Not delivered | Доставка не удалась |
Адрес доставки заказа с товаром оказался вне зоны доставки. Заказ больше не будет доставляться и будет возвращен обратно партнеру |
| Sent back to partner | Отправлен партнеру |
Невыкупленный/недоставленный товар или возврат отправлен со склада Lamoda обратно партнеру |
| Canceled | Отменен | Заказ отменен. Отображается причина отказа |
|
Given to delivery |
Передан в службу доставки | Заказ передан в стороннюю службу доставки (xDC) |
| On shelf | Прибыл в пункт выдачи заказов |
Заказ доставлен в конечный пункт доставки и готов для выдачи покупателю (пункт самовывоза или отделение Почты России) |
| In Delivery | В доставке | Заказ передан в доставку торговому представителю (курьеру) Lamod |
| Claimed ok | Принят к возврату |
Товар принят к возврату на ПВЗ Lamoda / Партнер принял возврат всех товаров в заказе от клиента (автоматический переход в статус Refund by partner) |
| Refund by partner | Возврат денежных средств партнёром |
Партнер вернул клиенту денежные средства за товар - при возврате напрямую |
Помогла эта информация?
Спасибо за отзыв
0/1000
Отправить