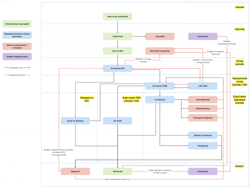
Стадии жизненного цикла заказа
- Создание клиентом заказа;
- Передача данных о подтвержденном заказе партнеру;
- Приемка поставки с заказом и отгрузка со склада в службу доставки или самостоятельная отгрузка на склад Lamoda;
- Доставка заказа клиенту;
- Приемка невыкупленных, недоставленных заказов и возвратов на складе и отправка обратно партнеру;
- Каждому этапу жизненного цикла соответствует определенный статус заказа и товаров.
Статус заказа может отличаться от статуса товаров. При доставке с примеркой часть товаров из заказа клиент может выкупить, а от части товаров ─ отказаться. В этом случае заказ перейдет в статус Delivered, выкупленные товары ─ также в Delivered, а невыкупленные ─ в Not bought. Если хотя один из товаров из заказа был выкуплен, то статус всего заказа ─ Delivered.
Возвраты, невыкупленные и отмененные товары отправляются обратно до склада Lamoda через те же транзитные склады, что и при пути на доставку клиенту. Окончательное состояние для заказа будет соответствовать его финальному статусу ─ Доставлен, Возврат, Отменен, Отказ или Не доставлен. Для получения статусов товаров возвратного товародвижения перейдите в раздел Возвраты FBS в Lamoda Seller или используйте Rest API для получения возвратных статусов по товарам
Для тех случаев, когда для выбранного метода доставки нет услуги примерки или весь заказ выкуплен, статусы заказов и товаров будут полностью совпадать.
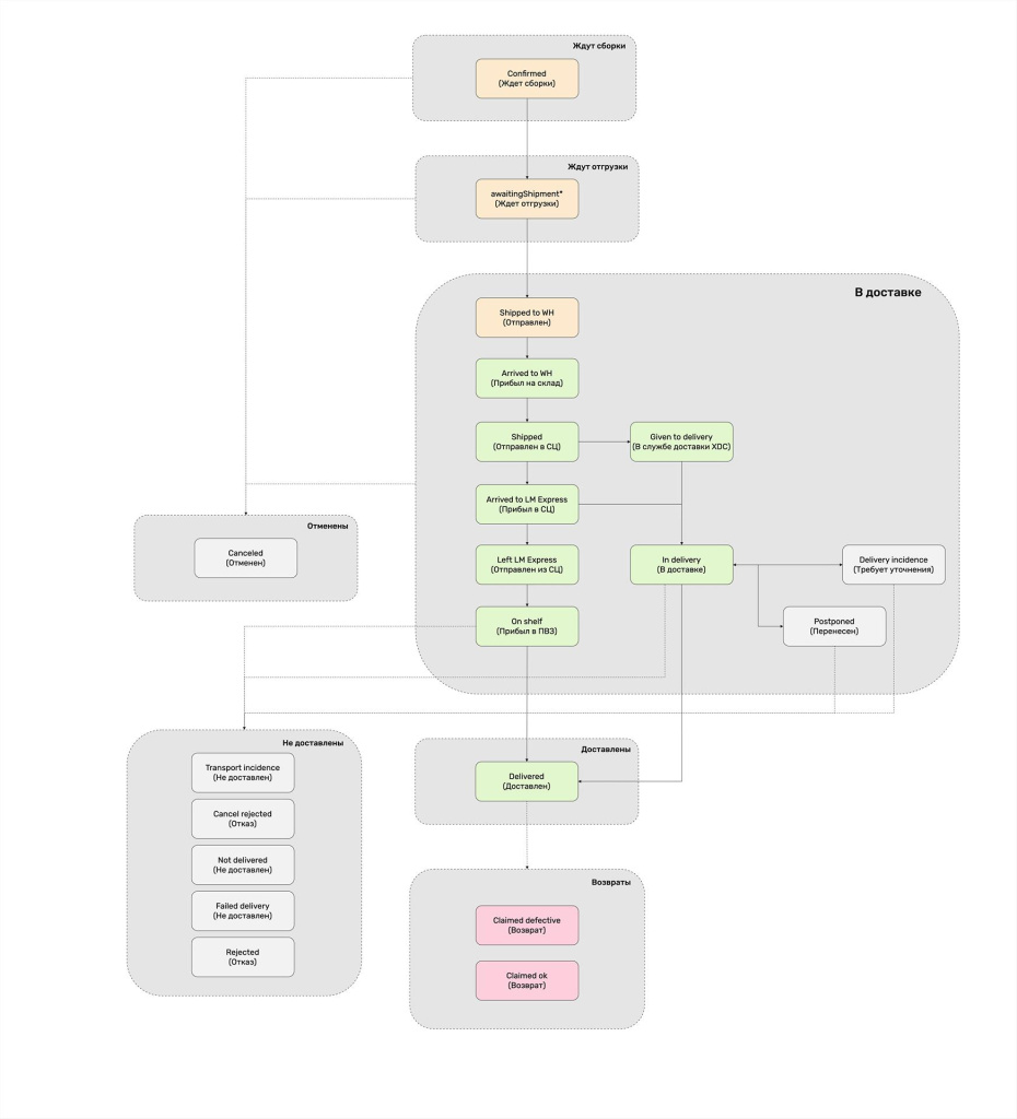
Статусы заказов
Статусы заказов партнер получает в API-нотификациях от Lamoda B2B Platform. Переходы статусов могут отличаться в зависимости от склада-назначения поставки, в рамках которой заказ был получен от партнера. Статусы заказов, которые поступили от партнера в рамках поставки на основной склад Lamoda в Быково:
В таблице ниже даны пояснения по каждому статусу заказа:
| Статус в обмене | Статус в интерфейсе | Описание |
| New to be confirmed | Ожидает подтверждения |
Заказ создан и ожидает подтверждения. (автоматический переход в статус Confirmed) |
| Confirmed | Подтвержден | Заказ появился в Lamoda B2B Platform |
|
AwaitingShipment*
*Статус отсутствует в API B2B Platform |
Ждет отгрузки | Заказ сформирован, можно создавать отгрузку с заказом. Статус отображается и необходим только в интерфейсе Lamoda Seller |
|
Shipped to WH |
Отправлен |
Отгрузка с заказом сформирована, ожидает физической приемки на складе отгрузки Lamoda |
| Arrived to WH | Прибыл на склад |
Заказ прибыл на склад Lamoda (статус одинаковый и для прямого, и для обратного товародвижения) |
|
Arrived to LM Express |
Прибыл на транзитный склад Lamoda / склад XDC |
Заказ прибыл на транзитный склад Lamoda / склад XDC |
|
Left LM Express |
Отправлен из транзитного склада Lamoda |
Заказ отправлен из транзитного склада Lamoda |
| Given to delivery | Передан в службу доставки | Заказ передан в стороннюю службу доставки (xDC) |
| On shelf | Прибыл в пункт выдачи заказов |
Заказ доставлен в конечный пункт доставки и готов для выдачи покупателю (пункт выдачи / отделение Почты России) |
| In Delivery | В доставке |
Заказ передан в доставку торговому представителю курьеру Lamoda или стороннему курьеру службы доставки |
| Delivered | Доставлен | Заказ доставлен клиенту |
| Postponed |
Перенесен Причина: - Перенос по просьбе клиента (Postpone is requested by client) - Доставка не успела (Delivery overdue) |
- Перенос даты доставки на другой день по просьбе клиента. - Торговый Представитель не успел довезти заказ вовремя, дата доставки перенесена на день, указанный клиентом |
| Delivery incidence | Курьер не дозвонился до клиента | Необходимо уточнение по новой дате доставки |
| Transport incidence |
Не успели доставить Причина: Доставка не успела (Delivery overdue) |
Заказ не был доставлен клиенту вовремя, и он отказался от заказа. Заказ больше не будет доставляться и будет возвращен обратно партнеру |
| Rejected |
Не выкуплен |
Клиент отказался от заказа / Доставка не удалась (например? адрес доставки оказался за пределами зоны доставки или другая причина). Заказ больше не будет доставляться и будет возвращен партнеру |
| Cancel rejected | Не выкуплен | Клиент отказался от заказа при курьерской доставке или попросил отменить заказ при выдаче в ПВЗ |
| Failed delivery |
Доставка не удалась Причина: - Превышение количества попыток доставить (Delivery attempts exceeded) - Превышение сроков хранения (Storage limit is exceeded) |
- Заказ был отложен, новая дата доставки по заказу не определена, и прошло максимальное количество дней хранения заказа на транзитном складе. Заказ больше не будет доставляться и будет возвращен партнеру. - Три раза клиенту пытались доставить заказ, но каждый раз не успешно. Заказ больше не будет доставляться и будет возвращен партнеру |
| Not delivered |
Доставка не удалась Причина: Заказ вне зоны доставки (Order is out of the delivery zone) |
Адрес доставки заказа оказался вне зоны доставки (например, была допущена ошибка в адресе при его подтверждении в Колл-центре). Заказ больше не будет доставляться и будет возвращен на склад |
| Canceled | Отменен | Заказ отменен |
|
Claimed ok |
Принят к возврату | Заказ принят к возврату на ПВЗ Lamoda |
| Claimed defective | Принят к возврату |
Заказ принят к возврату на ПВЗ Lamoda как брак. Также в этом статусе находятся возвраты, которые были оформлены через сторонние службы доставки (например, Почту России) |
Процесс доставки заказов
Lamoda предоставляет услуги по доставке заказов партнеров курьерской службой LM Express, сторонними службами доставки (xDC), почтой России и в пункты самовывоза (ПВЗ).В процессе доставки до клиента заказы перемещаются со склада партнера через транзитные склады до города-назначения. Каждому прибытию и отгрузке поставок соответствует изменение статуса заказа.
Помогла эта информация?
Спасибо за отзыв