Содержание статьи
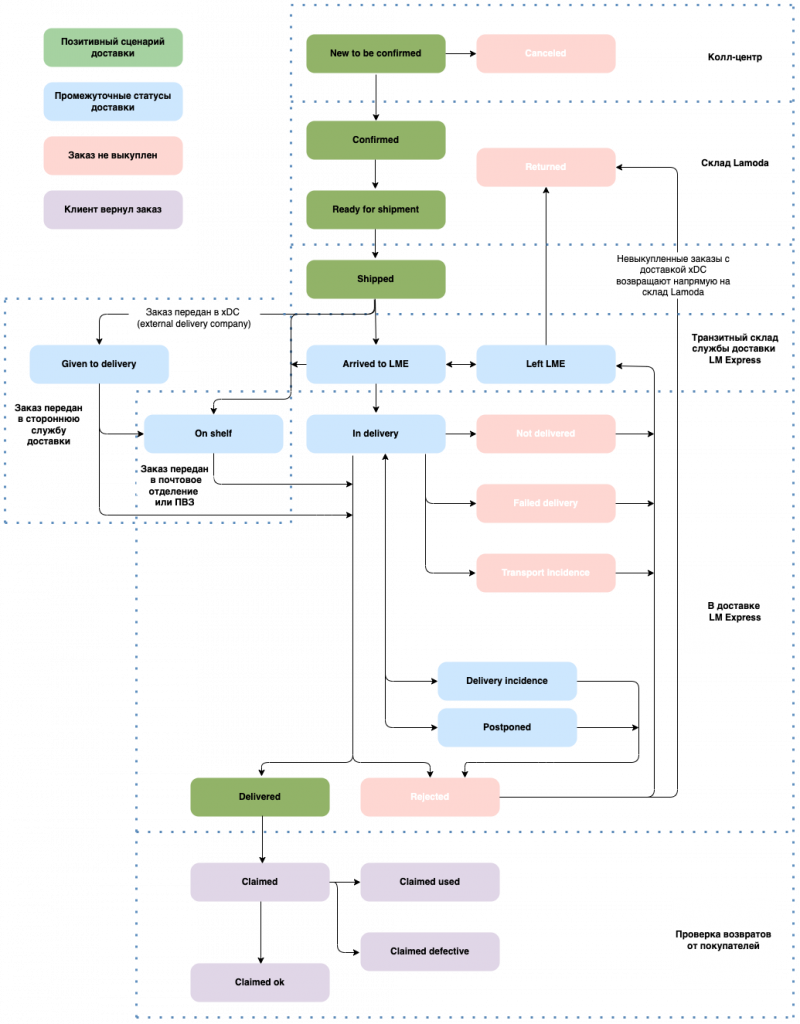
Переходы статусов заказов визуализированы на рисунке:

В таблице ниже даны пояснения по каждому статусу заказа:
| Статус в обмене | Статус в интерфейсе | Описание |
| New to be confirmed | Ожидает подтверждения |
Заказ создан и ожидает подтверждения. Для перехода в статус Confirmed в заказе должен быть провалидирован адрес доставки и установлен интервал доставки |
| Confirmed | Подтвержден | Заказ подтвержден и передан на сборку на склад |
| Ready for shipment | Готов к отгрузке | Заказ упакован |
| Shipped | Отправлен со склада | Заказ отправлен со склада на доставку |
| Given to delivery | Передан в службу доставки | Заказ передан в стороннюю службу доставки (3PL) |
| On shelf | Прибыл в пункт выдачи заказов |
Заказ доставлен в конечный пункт доставки и готов для выдачи покупателю (пункт самовывоза или отделение Почты России) |
| Arrived to LME | Прибыл на склад в LM Express |
Заказ прибыл на транзитный склад (статус одинаковый и для прямого и для обратного товародвижения). Только для службы доставки LM Express |
| Left LME | Отправлен из склада LM Express |
Заказ отправлен из транзитного (статус одинаковый и для прямого и для обратного товародвижения). Только для службы доставки LM Express |
| In Delivery | В доставке | Заказ передан в доставку (торговому представителю) LM Express |
| Delivery incidence |
Требует уточнения
Причина: Не удалось дозвониться покупателю (Client is unreachable) |
Торговый Представитель LM Express не дозвонился до клиента. Необходимо уточнение по новой дате доставки |
| Postponed |
Перенесен Причина: - Перенос по просьбе клиента (Postpone is requested by client) - Доставка не успела (Delivery overdue) |
- Перенос даты доставки на другой день по просьбе клиента. - Торговый Представитель не успел довезти заказ вовремя, дата доставки перенесена на день, указанный клиентом |
| Delivered | Доставлен | Заказ доставлен клиенту и выкуплен/частично выкуплен |
| Transport incidence |
Не успели доставить Причина: Доставка не успела (Delivery overdue) |
Заказ не был доставлен клиенту вовремя, и он отказался от заказа. Заказ больше не будет доставляться и будет возвращен на склад. Только для службы доставки LM Express |
| Rejected |
Не выкуплен Причина: Отмена по просьбе клиента (Canceled by client) |
- Клиент отказался от заказа. - Доставка не удалась (например, адрес доставки оказался за пределами зоны доставки или другая причина). Заказ больше не будет доставляться и будет возвращен на склад |
| Failed delivery |
Доставка не удалась Причина: - Превышение количества попыток доставить (Delivery attempts exceeded) - Превышение сроков хранения (Storage limit is exceeded) |
- Заказ был отложен, новая дата доставки по заказу не определена, и прошло максимальное количество дней хранения заказа на транзитном складе LM Express. Заказ больше не будет доставляться и будет возвращен на склад. - Три раза клиенту пытались доставить заказ, но каждый раз неуспешно. Заказ больше не будет доставляться и будет возвращен на склад. Только для службы доставки LM Express |
| Not delivered | Доставка не удалась Причина: Заказ вне зоны доставки (Order is out of the delivery zone) |
Адрес доставки заказа оказался вне зоны доставки (например, была допущена ошибка в адресе при его подтверждении в Колл-центре). Заказ больше не будет доставляться и будет возвращен на склад |
| Canceled | Отменен | Заказ отменен. Отображается причина отказа |
| Returned | Возвращен на склад |
Статус у всего заказа только в случае, если все товары из заказа возвращены. Невыкупленные товары из заказа возвращены службой доставки и приняты на складе |
| Claimed | Поступил на склад для проверки |
Выкупленный товар из заказа возвращен клиентом на склад. Принято в службу проверки качества. Переходный статус, за которым следует результат проверки |
| Claimed ok | Принят к возврату |
Проверка товара отделом качества не выявила нарушений условий возврата, товар принят на склад. Покупателю должны быть возвращены денежные средства за товары в заказе |
| Claimed defective | Принят к возврату как брак |
Проверка товара отделом качества выявила заводской брак. Товары не пригодны к продаже. Покупателю должны быть возвращены денежные средства за товары в заказе |
| Claimed used | Не подлежит возврату |
Проверка товара отделом качества показала, что товары были использованы покупателем, в возврате средств отказано |
Помогла эта информация?
Спасибо за отзыв
0/1000
Отправить